当前位置:首页  工作规程  工作流程

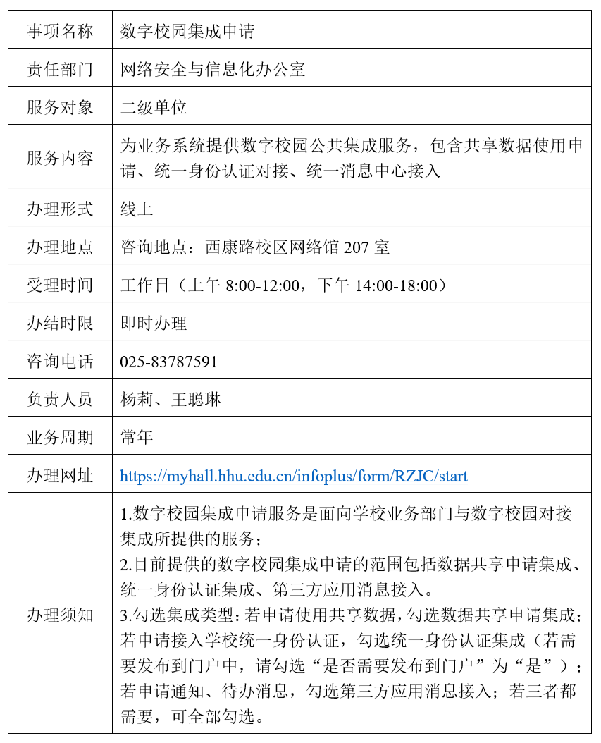
数字校园集成申请

来源:网信办发布时间:2025-05-06访问次数:13

1)基本信息


2)办理流程


分享:

© 2023 版权所有:开云电竞网网络安全与信息化办公室 版权所有

地址:江苏省南京市西康路1号 反馈邮箱:xxzxzhb@hhu.edu.cn 苏ICP备12023610号 网站管理

开云电竞网微门户

开云电竞网微门户

河海网信办微信公众号

河海网信办微信公众号

Baidu
map