3月12日,新华社受权全文播发《中华人民共和国国民经济和社会发展第十四个五年规划和2035年远景目标纲要》。《纲要》主要阐明国家战略意图,明确政府工作重点,引导规范市场主体行为,是我国开启全面建设社会主义现代化国家新征程的宏伟蓝图,是全国各族人民共同的行动纲领。纲要共分为19篇,其中多处涉及水利工作。
以下为中国水利杂志整理的涉水内容。
第一篇 开启全面建设社会主义现代化国家新征程
第三章 主要目标
第二节 “十四五”时期经济社会发展主要目标

第三篇 加快发展现代产业体系 巩固壮大实体经济根基
第十一章 建设现代化基础设施体系
第四节 加强水利基础设施建设
●立足流域整体和水资源空间均衡配置,加强跨行政区河流水系治理保护和骨干工程建设,强化大中小微水利设施协调配套,提升水资源优化配置和水旱灾害防御能力。
●坚持节水优先,完善水资源配置体系,建设水资源配置骨干项目,加强重点水源和城市应急备用水源工程建设。
●实施防洪提升工程,解决防汛薄弱环节,加快防洪控制性枢纽工程建设和中小河流治理、病险水库除险加固,全面推进堤防和蓄滞洪区建设。
●加强水源涵养区保护修复,加大重点河湖保护和综合治理力度,恢复水清岸绿的水生态体系。

第四篇 形成强大国内市场 构建新发展格局
第十四章 加快培育完整内需体系
第二节 拓展投资空间
●优化投资结构,提高投资效率,保持投资合理增长。
●加快补齐基础设施、市政工程、农业农村、公共安全、生态环保、公共卫生、物资储备、防灾减灾、民生保障等领域短板,推动企业设备更新和技术改造,扩大战略性新兴产业投资。
●推进既促消费惠民生又调结构增后劲的新型基础设施、新型城镇化、交通水利等重大工程建设。
●面向服务国家重大战略,实施川藏铁路、西部陆海新通道、国家水网、雅鲁藏布江下游水电开发、星际探测、北斗产业化等重大工程,推进重大科研设施、重大生态系统保护修复、公共卫生应急保障、重大引调水、防洪减灾、送电输气、沿边沿江沿海交通等一批强基础、增功能、利长远的重大项目建设。
第五篇 加快数字化发展 建设数字中国
第十五章 打造数字经济新优势
专栏9 数字化应用场景中设立“04 智慧农业及水利”专栏,提出“构建智慧水利体系,以流域为单元提升水情测报和智能调度能力”。

第六篇 全面深化改革 构建高水平社会主义市场经济体制
第二十一章 建立现代财税金融体制
●更好发挥财政在国家治理中的基础和重要支柱作用,增强金融服务实体经济能力,健全符合高质量发展要求的财税金融制度。
●第三节深化金融供给侧结构性改革中提到“完善市场化债券发行机制,稳步扩大债券市场规模,丰富债券品种,发行长期国债和基础设施长期债券。”
第七篇 坚持农业农村优先发展 全面推进乡村振兴
第二十三章 提高农业质量效益和竞争力
第一节 增强农业综合生产能力
●推进大中型灌区节水改造和精细化管理,建设节水灌溉骨干工程,同步推进水价综合改革。
第二节 深化农业结构调整
●推进农业绿色转型,加强产地环境保护治理,发展节水农业和旱作农业。
第二十四章 实施乡村建设行动
第二节 提升乡村基础设施和公共服务水平
●健全城乡基础设施统一规划、统一建设、统一管护机制,推动市政公用设施向郊区乡村和规模较大中心镇延伸,完善乡村水、电、路、气、邮政通信、广播电视、物流等基础设施。
第三节 改善农村人居环境
●开展农村人居环境整治提升行动,稳步解决“垃圾围村”和乡村黑臭水体等突出环境问题。
●推进农村生活垃圾就地分类和资源化利用,以乡镇政府驻地和中心村为重点梯次推进农村生活污水治理。
●推进农村水系综合整治。

第八篇 完善新型城镇化战略 提升城镇化发展质量
第二十九章 全面提升城市品质
第二节 推进新型城市建设
●建设源头减排、蓄排结合、排涝除险、超标应急的城市防洪排涝体系,推动城市内涝治理取得明显成效。
●增强公共设施应对风暴、干旱和地质灾害的能力,完善公共设施和建筑应急避难功能。

第九篇 优化区域经济布局 促进区域协调发展
第三十一章 深入实施区域重大战略
第一节 加快推动京津冀协同发展
●支持张家口首都水源涵养功能区和生态环境支撑区建设。
●强化华北地下水超采及地面沉降综合治理。
第二节 全面推动长江经济带发展
●坚持生态优先、绿色发展和共抓大保护、不搞大开发,协同推动生态环境保护和经济发展,打造人与自然和谐共生的美丽中国样板。
●持续推进生态环境突出问题整改,推动长江全流域按单元精细化分区管控,实施城镇污水垃圾处理、工业污染治理、农业面源污染治理、船舶污染治理、尾矿库污染治理等工程。
●深入开展绿色发展示范,推进赤水河流域生态环境保护。
●保护好长江文物和文化遗产。
第五节 扎实推进黄河流域生态保护和高质量发展
●加大上游重点生态系统保护和修复力度,筑牢三江源“中华水塔”,提升甘南、若尔盖等区域水源涵养能力。
●创新中游黄土高原水土流失治理模式,积极开展小流域综合治理、旱作梯田和淤地坝建设。
●推动下游二级悬河治理和滩区综合治理,加强黄河三角洲湿地保护和修复。
●开展汾渭平原、河套灌区等农业面源污染治理,清理整顿黄河岸线内工业企业,加强沿黄河城镇污水处理设施及配套管网建设。
●实施深度节水控水行动,降低水资源开发利用强度。
●实施黄河文化遗产系统保护工程。
●建设黄河流域生态保护和高质量发展先行区。
第十一篇 推动绿色发展 促进人与自然和谐共生
坚持绿水青山就是金山银山理念,坚持尊重自然、顺应自然、保护自然,坚持节约优先、保护优先、自然恢复为主,实施可持续发展战略,完善生态文明领域统筹协调机制,构建生态文明体系,推动经济社会发展全面绿色转型,建设美丽中国。
第三十七章 提升生态系统质量和稳定性
坚持山水林田湖草系统治理,着力提高生态系统自我修复能力和稳定性,守住自然生态安全边界,促进自然生态系统质量整体改善。
第一节 完善生态安全屏障体系
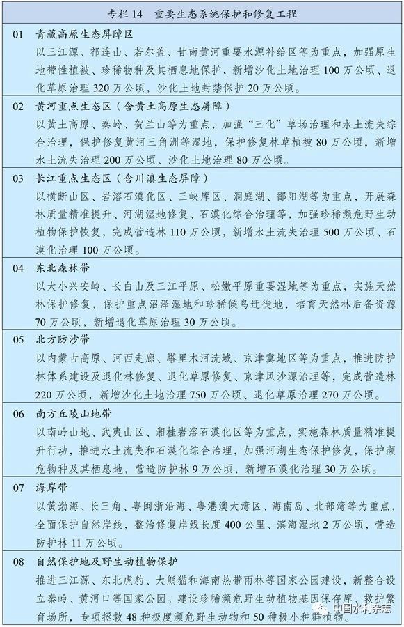
●以国家重点生态功能区、生态保护红线、国家级自然保护地等为重点,实施重要生态系统保护和修复重大工程,加快推进青藏高原生态屏障区、黄河重点生态区、长江重点生态区和东北森林带、北方防沙带、南方丘陵山地带、海岸带等生态屏障建设。
●加强长江、黄河等大江大河和重要湖泊湿地生态保护治理,加强重要生态廊道建设和保护。全面加强天然林和湿地保护,湿地保护率提高到55%。
●科学推进水土流失和荒漠化、石漠化综合治理。
●推行草原森林河流湖泊休养生息,健全耕地休耕轮作制度,巩固退耕还林还草、退田还湖还湿、退围还滩还海成果。
第三节 健全生态保护补偿机制
●加大重点生态功能区、重要水系源头地区、自然保护地转移支付力度,鼓励受益地区和保护地区、流域上下游通过资金补偿、产业扶持等多种形式开展横向生态补偿。
●完善市场化多元化生态补偿,鼓励各类社会资本参与生态保护修复。
●完善森林、草原和湿地生态补偿制度。
●推动长江、黄河等重要流域建立全流域生态补偿机制。
●建立生态产品价值实现机制,在长江流域和三江源国家公园等开展试点。制定实施生态保护补偿条例。

第三十八章 持续改善环境质量
深入打好污染防治攻坚战,建立健全环境治理体系,推进精准、科学、依法、系统治污,协同推进减污降碳,不断改善空气、水环境质量,有效管控土壤污染风险。
第一节 深入开展污染防治行动
●完善水污染防治流域协同机制,加强重点流域、重点湖泊、城市水体和近岸海域综合治理,推进美丽河湖保护与建设,化学需氧量和氨氮排放总量分别下降8%,基本消除劣Ⅴ类国控断面和城市黑臭水体。
●开展城市饮用水水源地规范化建设,推进重点流域重污染企业搬迁改造。
●推进受污染耕地和建设用地管控修复,实施水土环境风险协同防控。
第二节 全面提升环境基础设施水平
●构建集污水、垃圾、固废、危废、医废处理处置设施和监测监管能力于一体的环境基础设施体系,形成由城市向建制镇和乡村延伸覆盖的环境基础设施网络。
●推进城镇污水管网全覆盖,开展污水处理差别化精准提标,地级及以上缺水城市污水资源化利用率超过25%。
第五节 健全现代环境治理体系
●推进排污权、用能权、用水权、碳排放权市场化交易。
●完善环境保护、节能减排约束性指标管理。
●完善河湖管理保护机制,强化河长制、湖长制。
第三十九章 加快发展方式绿色转型
坚持生态优先、绿色发展,推进资源总量管理、科学配置、全面节约、循环利用,协同推进经济高质量发展和生态环境高水平保护。
第一节 全面提高资源利用效率
●实施国家节水行动,建立水资源刚性约束制度,强化农业节水增效、工业节水减排和城镇节水降损,鼓励再生水利用,单位GDP用水量下降16%左右。
第三节 大力发展绿色经济
●推广合同能源管理、合同节水管理、环境污染第三方治理等服务模式。
●建立统一的绿色产品标准、认证、标识体系,完善节能家电、高效照明产品、节水器具推广机制。
第四节 构建绿色发展政策体系
●强化绿色发展的法律和政策保障。实施有利于节能环保和资源综合利用的税收政策。大力发展绿色金融。
●健全自然资源有偿使用制度,创新完善自然资源、污水垃圾处理、用水用能等领域价格形成机制。
●完善能效、水效“领跑者”制度。
●强化高耗水行业用水定额管理。
●深化生态文明试验区建设。

第十五篇 统筹发展和安全 建设更高水平的平安中国
坚持总体国家安全观,实施国家安全战略,维护和塑造国家安全,统筹传统安全和非传统安全,把安全发展贯穿国家发展各领域和全过程,防范和化解影响我国现代化进程的各种风险,筑牢国家安全屏障。
第四节 完善国家应急管理体系
●提高防灾减灾抗灾救灾能力。
●开展灾害事故风险隐患排查治理,实施公共基础设施安全加固和自然灾害防治能力提升工程,提升洪涝干旱等自然灾害防御工程标准。
来源:中国水利杂志
